图片来源:图虫创意
Wish 2021全球年度卖家峰会刚刚结束,你在现场吗?
Wish Standards项目,作为本次峰会的关键内容之一,项目负责人、产品经理Dan Yu也通过云分享的形式分享了Wish Standards项目的项目背景、细节及未来规划。
2021年11月18日(UTC时间)开始,Wish Standards项目正式生效,正如10月下旬的预告公告的介绍:
Wish Standards项目将店铺分为铂金、黄金、白银、青铜等级,较高等级的店铺将会获得包括流量、订单佣金比例、付款周期等多维度的支持,而青铜等级的店铺将可能面临曝光量减少这样的后果。更详细的公告内容,可以点击这里查看。
Wish Standards项目将从多个维度深刻影响店铺的运营及发展。现在,项目正式启动,搞懂项目内容,能够让你更好地了解Wish Standards项目等级划分的标准,并调整优化自己的店铺表现,获得更好的店铺等级。
01在哪看店铺的等级?
登录Wish商户平台,在导航栏中点击“业绩” - “Wish Standards”,即可进入店铺的Wish Standards页面,你就能看到你的店铺当前的等级,及各项指标的情况。
目前店铺主要有铂金、黄金、白银和青铜四种等级。要提醒的是,想要达到铂金店铺的等级,该店铺需在过去30天完成至少100个成熟订单*。

此外,还有两种特殊的等级:“Unrated(未评级)”和“Deactivated(停用)”:
1、如果你的店铺是新店铺或在过去90天内没有达到50个成熟订单*的要求,该店铺当前的评级就是“未评级”的状态。
2、如果店铺存在过多的违规、侵权行为或者表现太差,店铺即会被“停用”。该店铺的产品也就不能继续在Wish上进行销售,同时相关付款也会被暂扣。

(“未评级”店铺示意图)

(“停用”店铺示意图)
*成熟订单是指 Wish 认为已经经过足够长的时间,能够准确评估订单履行状态和用户满意度的订单。每个订单的成熟时间可能有所不同。
在“业绩概览”页面,你将能看到自己店铺的等级及各项指标的情况。据此,你可以调整自己的运营,以保持或获得更好的等级。

02查看不同等级的福利
不同等级的店铺将享受Wish提供的不同的政策,等级越高,享受的政策福利越好。在“级别详情”版块,就可以看到不同等级的福利。

对于优质的店铺,政策福利主要有4个方面:
1、佣金折扣:更多信息后续公布。
2、更多曝光量:对于铂金、黄金等级的店铺,Wish将对店铺产品进行一定的曝光量倾斜,增加更多曝光。而青铜级别的店铺的产品曝光量会有一定的减少,白银等级的店铺的曝光量可能会略有影响或不受影响。
3、“优质商户”徽章与标识的展示:铂金、黄金店铺将会获得一个“优质商户”的徽章和标识,并展示在用户端(商户的店铺页面、每个产品页面、评分页面、订单电邮中等),提示用户该店铺或产品具有优质的质量或服务体验。
4、付款周期:更多信息后续公布。
03影响店铺等级的指标及说明
更好的店铺等级能够得到更多的政策支持,那么哪些指标会影响店铺的等级呢?如何提升自己的店铺等级呢?
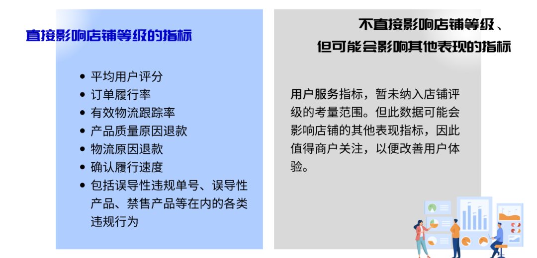
Wish Standards项目店铺等级的评估涵盖了店铺表现的方方面面,包括用户评分、退款率、订单履行率、订单确认履行时效、有效物流跟踪率、对Wish政策的遵守情况等各个方面。

平均用户评分
店铺在过去90天内的成熟订单的平均产品得分。
订单履行率
对于过去90天的成熟订单,店铺成功履行的订单比例。出现以下情况,相应订单将会被视为未成功履行:
商户取消订单
未在5天内履行
商户在订单确认履行后退款
最后的物流跟踪状态为“已取消”
有效物流跟踪率
对于过去90天的成熟订单,店铺标记发货的订单中已确认履行的订单的百分比。
产品质量原因退款
对于过去90天的成熟订单,店铺订单中因为产品自身原因被退款的订单百分比,产品质量原因的详细说明。
物流原因退款
对于过去90天的成熟订单,店铺的订单中因为,包括产品送货时间太长或者用户根本没有收到货、订单发错地址或者商户输入的地址无效、A+ 物流计划订单(仅适用于从中国大陆发货的商户)超重或超大等原因被退款的订单的比例。
确认履行速度
对于店铺过去90天的成熟订单的确认履行的平均时间。
在“Wish Standards”标签页,你不仅能看到自己的店铺当前的各项指标的情况,还能看到各项指标的目标值,你可以以目标值为目标提升自己的店铺的表现哦。
同时,Wish会对各项指标表现每周进行一次评估,但店铺的等级不会立即调整,而是逐步提高或降低。只要你的店铺的表现长期保持在优秀水平,店铺Wish Standards等级就会逐渐提高或者保持在较高的级别。
随着Wish Standards项目正式启用,原有的“店铺排名”也将同时停止,更为全面的店铺评估体系将能够更好得引导商户们做好店铺的运营、订单的履行。Wish Standards项目带来的曝光量支持已经逐步体现,你的店铺是什么等级呢?

