
大家好,我是江小鱼。亚马逊公众号通知内容提到亚马逊对运营中心和配送网络进行了大量投资,将运营中心库容增加了一倍以上,同时也提高了员工待遇,推出了多款强大的工具和优质服务。
亚马逊自身的运营成本一直在提升,需要调整明年的费用构成在所难免。这次变动针对亚马逊美国站点。具体如何调整,请看下文。
1.亚马逊美国站物流费用变更
1.1亚马逊美国站非服装类物流配送费用变更

图片来源:亚马逊
1.2 亚马逊美国站服装类物流配送费用变更

图片来源:亚马逊
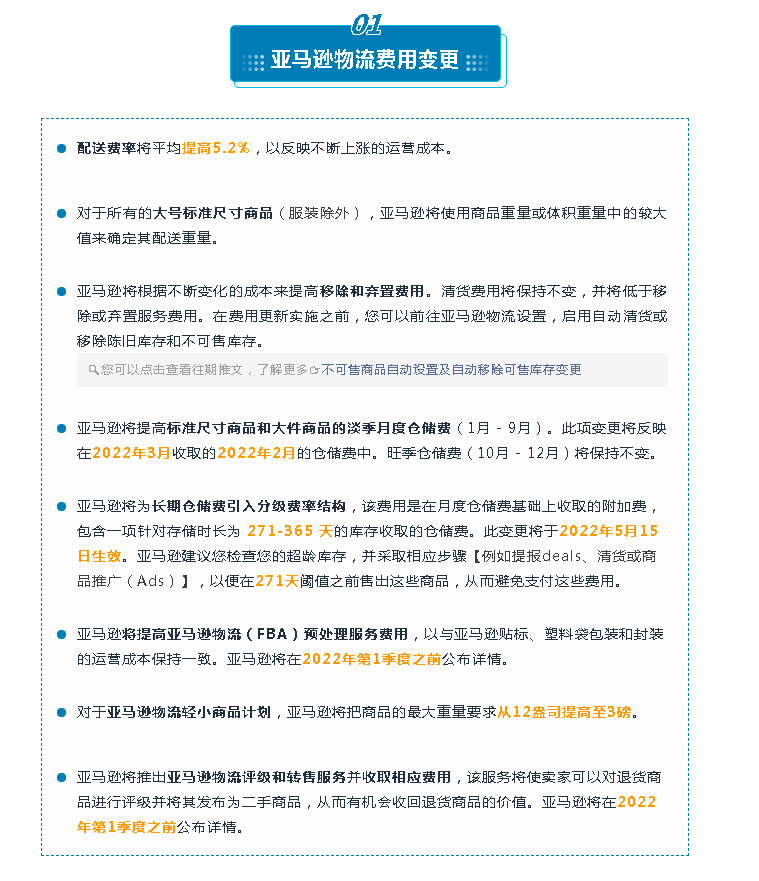
2.亚马逊全球开店微信公众号的通知及其分析

图片来源:亚马逊全球开店微信公众号
政策分析:
①从调整幅度上来看,平均费率提高了5.2%左右,这些提高的费率用来平衡不断上涨的运维成本。虽然幅度还不算大,但是如果你的店铺体量大,这个费用就比较明显了。
②对于所有的大号标准尺寸商品(服装除外),亚马逊将使用商品重量或体积重量中的较大值来确定其配送重量。之前,亚马逊配送费规定是对于重量不超过1LB 的标准尺寸商品以及特殊大件采用单件重量不看体积重。现在实重在1 LB 以内的大号标准尺寸也要看体积重了,取体积重和实际重较大者。 亚马逊配送体积重= (长*宽*高)/139 (其中体积重的单位是LB ,长宽高单位是inch)
③移除和弃置费用也会提高,变动时间暂未通知。亚马逊清货费用保持不变。
④ 亚马逊将提高标准尺寸商品和大件商品的淡季月度仓储费(1-9月),旺季(10-12月不变),2022年3月将会显示2月仓储费的变动,暂时还没公布变化情况。具体仓储费标准可以后台查询,也可以看我们整理的亚马逊开店费用速查速记(一) 亚马逊开店费用速查速记(二)

图片来源:跨境移花宫
⑤ 引入长期仓储费分级费率结构。包含一项针对存储时长为 271-365 天的库存收取的仓储费。此变更将于2022年5月15日生效。
⑥提高亚马逊物流预处理费,这个提高幅度在2022年第一季度之前公布。
⑦轻小商品计划放宽要求。重量从12 OZ 提高到3 LB
亚马逊美国站点轻小商品计划注册条件:只有尺寸不超过 18 x 14 x 8 英寸、重量不超过 12 盎司且价格不超过 $7 的新品才符合加入轻小商品计划的要求。 变动后轻小商品的重量上限是3 LB。
以下商品类型不符合要求。(薯片和玻璃等易压碎商品必须经过妥善包装才符合要求。)
受限商品
亚马逊物流禁运商品
成人用品
危险物品(危险品)
有温度要求的商品(如巧克力)
3.其他调整
3.1 销售佣金调整
总售价超过500美金的割草机和除雪机商品佣金从15%调整到8%。其他不变。这个销售佣金变动,对绝大多数卖家影响不大,没什么太大意义。
3.2 新品入仓优惠计划
2021年12月后,一定数量符合亚马逊物流新父ASIN 提供5%销售返点。具体是多少个数量、什么样的条件,亚马逊还未公布,需要等待亚马逊在2022年第1季度公布细则。
3.3 新卖家入门大礼包
为符合条件的卖家提供多种权益,包括为完成“品牌注册”的新卖家提供月度奖励。这些奖励将在指定的时间段内提供给符合条件的卖家。亚马逊将在2022年第1季度公布有关新卖家入门大礼包的更多详情。具体符合条件是什么样的条件、什么权益、什么奖励都没公布,需要等待亚马逊在2022年第1季度公布细则。
4.小编的看法
在小编看来,这个销售佣金调整、新品入仓优惠、新卖家入门大礼包没有多大吸引力。只不过是亚马逊为了缓解这种配送费上调给大家带来不开心的情绪,于是给大家的一个小甜枣罢了!
所以哪些内卷的卖家们?你们还不涨价吗?现在涨价是应对一切的最好办法了。采购成本上升、头程运费上升、配送费上涨、仓储费上涨,要是再不涨价,还敢螺旋就是憨憨了。快涨价吧!
好了,今天的分享就到这里了。如果对亚马逊美国站配送费上涨还有其他疑问或者更好的见解,欢迎留言讨论。跨境路上,有你有我,我们一起加油!

